根据《beat365中文唯一官网季度明星遴选办法(试行)》相关规定,经个人自荐、网络大众投票、学校评审委员会初审与复审后报学校党政联席会审议,现将2025-2026学年第一学期季度明星评选结果予以公示。
一、季度明星教师类
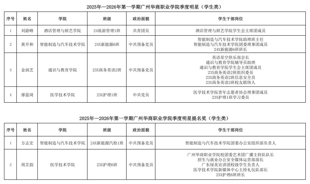
二、季度明星学生类
公示期为2026年2月3日至2月7日(共5个工作日)。公示期间,如对评选结果有异议,请以实名方式向党委宣传部反映,并提供必要的佐证材料至邮箱hzdwxc01@163.com。
beat365中文唯一官网党委宣传部
2026年2月3日