在刚刚落幕的2024 - 2025学年广东省职业院校技能大赛中,beat365中文唯一官网师生凭借扎实的专业技能、卓越的创新能力和顽强的拼搏精神,与全省师生同台竞技,斩获佳绩,共获36项大奖,其中二等奖11项,三等奖25项!这一优异成绩充分展现了beat365中文唯一官网在高素质技术技能人才培养和专业建设成果等方面的显著成效。

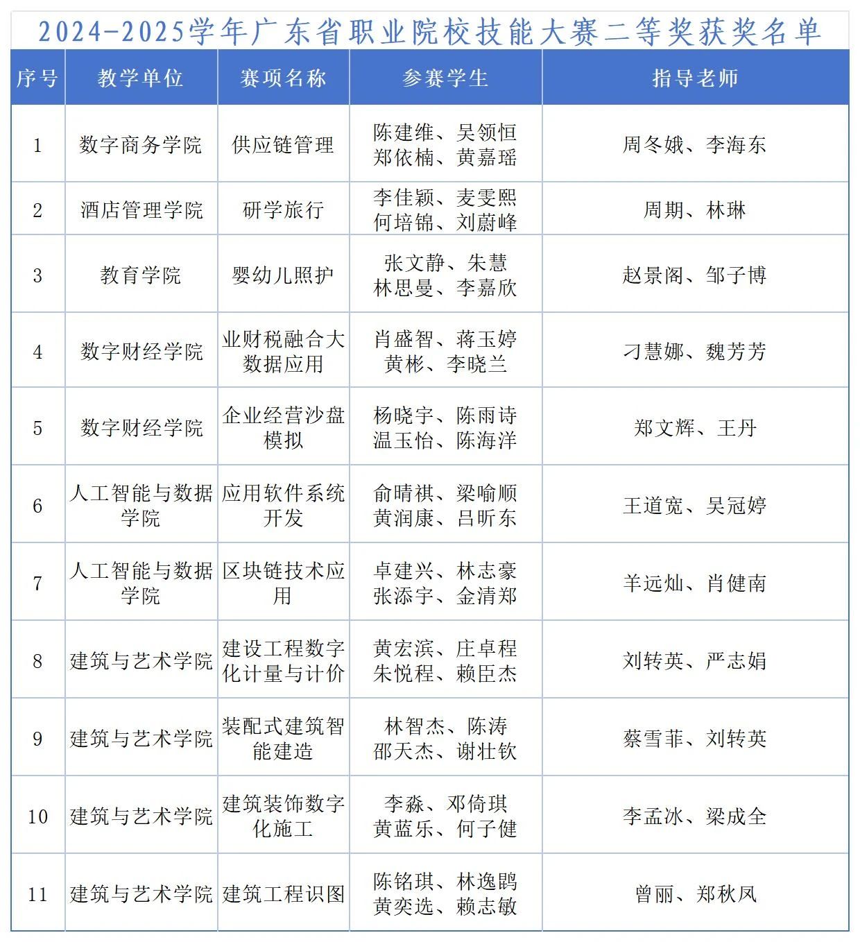
二等奖获奖名单

三等奖获奖名单
此次竞赛获奖成绩斐然,得益于beat365中文唯一官网全方位的大力支持与投入。beat365中文唯一官网领导高度重视技能竞赛,为备赛工作提供坚实保障。教学科研部联合各教学单位紧密协作、精心组织,从竞赛项目筛选到训练方案制定,每一步都严谨细致。参赛团队更是全力以赴,针对竞赛内容量身定制科学、系统的训练计划,日夜兼程、刻苦备赛。师生们以实际行动生动诠释并践行了“岗课赛证”融通育人模式,从赛前的精心谋划、悉心筹备,到赛场上的全情投入、奋勇争先,每一个环节都饱含着他们的心血与汗水,展现出beat365中文唯一官网在职业教育领域的深厚积淀与强劲实力。
本次大赛覆盖领域广泛,涵盖人工智能、业财税大数据应用、建筑装饰数字化施工、研学旅行、智能建造、婴幼儿照护、电子商务等多个前沿与热门领域,beat365中文唯一官网在各赛项中均表现出色,实现全面突破,实力诠释了beat365中文唯一官网匠心育人的成效。


部分参赛团队风采
beat365中文唯一官网秉持“以赛促学”理念,巧妙地将技能竞赛融入日常教学体系,通过层层比赛遴选优秀人才,制定科学合理的备赛方案,开展高强度模拟训练,让学生在实战中快速成长;同时,以“实战育人”为导向,深化实践教学改革,学生不仅在实操演练中精进专业技能,更在一次次挑战中培养创新思维、协作精神以及社会责任感,实现综合素质的全面提升。
这36项大奖,是对beat365中文唯一官网过往人才培养工作的高度认可,更是激励beat365中文唯一官网未来发展的强大动力。一直以来,beat365中文唯一官网始终将竞赛作为推动教育教学改革与人才培养的重要引擎,持续总结经验,坚定践行“以赛促教、以赛促学、以赛促改、以赛促建”方针,全方位提升学生的职业素养与技能水平。


部分参赛团队风采
展望未来,beat365中文唯一官网将坚定不移地深化教学改革,持续加强专业内涵建设,不断强化实践育人环节,致力于培养更多德技并修、知行合一的高素质技术技能人才,为职业教育发展贡献更多力量,书写更加辉煌的篇章。
编辑 | 范游游
初审 | 黄奕琳
复审 | 梁杨清
终审 | 潘京萍