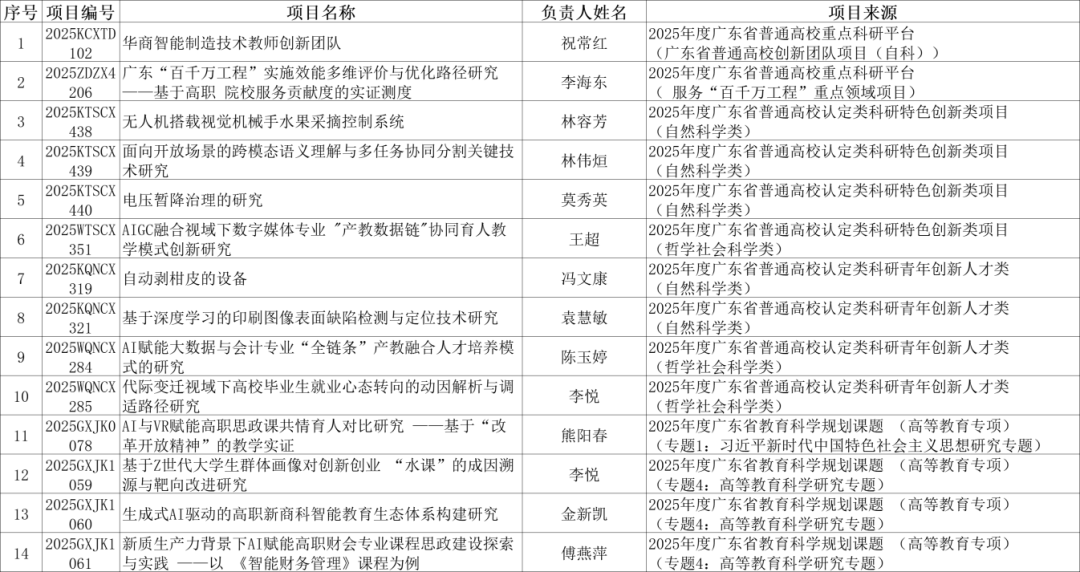
近日,2025年度广东省高等学校科研平台和项目及广东省教育科学规划课题(高等教育专项)立项名单公布。beat365中文唯一官网凭借深厚的科研积淀、精准的选题定位以及扎实的申报筹备工作,成功斩获14项省级项目立项,涵盖智能制造、乡村振兴、人工智能等多个前沿领域,立项数量与质量均实现历史性突破。

多维布局,科研立项成果全面开花
本次科研立项中,beat365中文唯一官网各类型项目齐头并进,优势领域深度突破,呈现出多点绽放的良好态势。
创新团队项目实现零突破
由祝常红院长领衔的“华商智能制造技术教师创新团队”成功立项,成为beat365中文唯一官网首个“广东省普通高校创新团队项目”。该团队将聚焦智能制造领域,通过跨学科协同,推动技术创新与人才培养的深度融合。
重点领域项目精准对接国家战略
李海东副教授主持的“广东‘百千万工程’实施效能多维评价与优化路径研究——基于高职院校服务贡献度的实证测度”项目,精准对接广东战略需求,为“百千万工程”的实施效能评价与优化提供科学依据。
特色创新与青年人才项目筑牢科研基础
8项特色创新项目与青年创新项目形成科研创新的“双轮驱动”格局。林容芳副教授的“无人机搭载视觉机械手水果采摘控制系统”、林伟烜博士的“面向开放场景的跨模态语义理解与多任务协同分割关键技术研究”等特色创新项目,以及冯文康老师的“自动剥柑皮的设备”等青年创新人才项目,聚焦智慧农业、机器视觉、智能制造与自动化控制等前沿领域开展原创性研究,共同构成了beat365中文唯一官网科研的“特色引领+青年接力”体系,既培育了科研创新的持续动力,又为学校科研注入了新的动力。
教育科学研究聚焦教学改革痛点
4项广东省教育科学规划课题(高等教育专项)直击高职院校发展中的核心问题与教学瓶颈。王超副教授的“AIGC融合视域下数字媒体专业‘产教数据链’协同育人教学模式创新研究”、熊阳春副教授的“AI与VR赋能高职思政课共情育人对比研究——基于‘改革开放精神’的教学实证”等教育科学规划课题,直击教学模式创新、课程思政融合等关键环节,为教学质量提升与课程体系优化提供了具体方案。
扎根实践,科研成果服务区域发展
本次立项成果集中体现了beat365中文唯一官网“依托产业、服务就业、面向世界、聚焦岗位”的定位。不仅彰显了beat365中文唯一官网在科研领域的雄厚实力,更为学校内涵式高质量发展、广东教育强省建设与区域经济社会进步注入了新的活力。在智能制造领域,创新团队项目将推动技术创新与产业升级;在乡村振兴领域,重点领域项目将探索金融科技助力乡村产业、生态、文化振兴的有效模式;在教育科学领域,课题研究将直接为学校教学改革提供决策支撑。
厚积薄发,持续激发科研创新活力
近年来,学校产科教融合办公室积极作为,依托专题培训提升教师科研能力、邀请专家进行个性化指导、确保研究经费充足供应等一系列连贯措施,搭建起“孵化—申报—实施”的全方位科研支撑框架。未来,学校将进一步激发教师科研热情,培育更多高质量成果。在低空经济、智能制造、健康养老等重点领域深耕细作,共同打造“产学研用”深度融合的科研创新平台,为粤港澳大湾区建设贡献华商智慧。
来源 | 产科教融合办公室
编辑 | 邹春宜
初审 | 黄奕琳
复审 | 梁杨清
终审 | 潘京萍